發布人:admin , 瀏覽次數:192 , 發布時間:2018-10-27 06:18
很久很久以前,我們會做三角函數

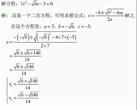
會解多元高次方程

會做幾何題
三角形、圓形、長方形、正方形、五邊形、六邊形統統拿下
還能算出陰影部分的面積

那些年
我會背文言文
知道茴香豆的N種寫法

知道either or 和neither nor的區別


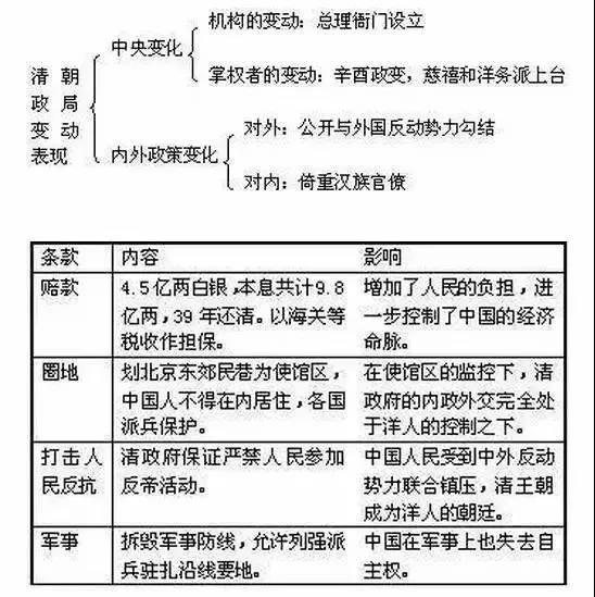
知道清朝的政局如何變動
簽的條約都是干啥的

知道辛亥革命的意義

會畫大氣環流圖


明白冷氣旋和暖氣旋的不同


除此之外,我還看得懂電路圖

知道牛頓三大定律

能背化學元素表

知道氧化還原反應和中和反應


知道光的折射定律,還能算出來折射多少角度

也知道植物細胞有細胞壁,而動物細胞沒有

而現在,
我們的牛逼歲月,
再也回不來了……
老同學們,你們現在好嗎?